皆さんこんにちは。
埼玉県を中心に栃木県・東京都・千葉県で、コンクリートの補修・補強工事を、茨城県を中心に構造物調査や土質・地盤調査を手がけるエムズアクトです。
橋などのコンクリート構造物は基本的に頑丈で、適切なメンテナンスを行えば長く使い続けることができます。しかし、施工不良などの問題があると、完成直後でも強度が不十分になっているかもしれません。そこで、施工管理に必ず実施すべきなのが、非破壊試験による強度測定です。ここでは、新設コンクリート構造物の品質管理の強度測定について解説します。
■新設のコンクリート構造物は、非破壊試験による強度測定が必須
新設のコンクリート構造物(橋長30m以上の橋梁の、橋梁上部工事及び橋梁下部工事)は、実際に使用を開始する前に、品質が保たれているかどうかをしっかりと調べる必要があります。なぜなら、品質チェックを行わずに使い始めると、万が一強度が不足していた場合に大変なことになるからです。
橋の強度が不足していれば、上を車が走っている時に崩壊するかもしれません。そこまでいかなくとも、使用中に強度に問題があると判明すれば、最悪その構造物が使用不能になります。
このようなトラブルを防ぐためにも、非破壊試験によって新設コンクリート構造物の強度などを調べ、基準値を満たしているかどうかを確認しなければならないのです。一般的な試験方法としては、超音波を当てて調べる「超音波法」と、表面をインパクタ(鋼球)で打撃して弾性波を計測する「衝撃弾性波法」があります。
非破壊試験の詳細についてはこちらへ
https://www.msact.info/blog/column/137637
これらの業務を「品質管理」と呼びますが、実施できる会社は全国的に見ても少なく、特に茨城県にはあまりありません。エムズアクトは、茨城県では数少ないコンクリート品質管理が可能な業者として、さまざまな構造物の品質チェックを行っています。
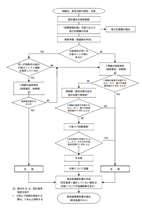
■コンクリート構造物の非破壊試験の実施手順
(国交省:微破壊・非破壊試験によるコンクリート構造物の強度測定要領より引用)
新設コンクリート構造物の非破壊試験は、正確なデータを得るためにも正しい手順で行う必要があります。基本的な実施手順は以下の通りです。
1.施工計画書の提出
まずは、試験実施計画を盛り込んだ施工計画書を作成し提出します。
2.測定回数について
原則として打設回(以下、「打設ロット」という)ごとに測定を行うものとします。1打設ロット当たりの測定数を下記に示す。
(1) 橋梁上部構造
1径間が4回以上の打設ロットで構成されている場合は、そのうち3回の打設ロットを抽出し、測定を行います。
(2) 橋梁下部構造(橋脚(脚部、張出部))
1基あたり3断面(基部、中間部、張出部または天端部付近)の測定を行うことを標準とします。ただし、柱部の高さが大きい場合は、適宜中間部の測定値を増やし、測定箇所の間隔が15m以上離れないように計画します。
3.強度測定
3側線の場合、非破壊試験により今日平均値が設計基準強度以上であり、かつ、個々の強度測定値が設計基準強度の85%以上で合格となります。
4.不合格の場合は協議
強度測定の結果、不合格になってしまった場合は、対策について発注者との協議を行います。
5.測定結果報告書の作成
測定後は速やかに報告書を作成し、提出します。
■エムズアクトでは報告書作成まで対応可能!お気軽にご相談ください

新設コンクリート構造物(橋長30m以上の橋梁の、橋梁上部工事及び橋梁下部工事)の強度に問題があれば、大きな損害をもたらすおそれがあります。安全に使えるようにするためにも、正しい手順によって正確な検査 を行うことが何よりも大切です。豊富な実績のある専門業者に品質管理を依頼し、構造物に十分な強度があることを確認しましょう。
茨城県ではコンクリートの品質管理ができる会社が少ない中、エムズアクトでは検査から報告書の作成まで一括で行えます。土木管理総合試験所とのフランチャイズにより技術を習得しているため、高いレベルでの検査が可能です。
新設の構造物以外でも、ひび割れ調査から補修まで一貫して対応しております。確かな技術力とノウハウによって、どのような構造物のひび割れも確実にチェック。結果に応じて適切な補修を行い、長寿命化を実現します。保有・管理する構造物の寿命をできる限り伸ばしたい方や、強度を正確に点検したい方は、ぜひエムズアクトにご相談ください。

